2 pcs/lot 500 mW 27dBm Lora1276F30 sx1276 LORA Modul ukuran kecil 6Km ke 8Km 915 MHz daya tinggi jarak jauh RF transceiver
2 pcsLora1276F30 (500 mW 915 MHz LoRa modul nirkabel RF Front end)
2 pcs Musim Semi antena SW915-TH12
jika anda perlu 915 MHz, silakan tinggalkan kami pijat.

Lora1276F30adalah 500 W daya tinggi modul transceiver nirkabel, yang mengintegrasikan SemtechRF transceiver chip SX1276. ini mengadopsi LoRa TM frequencyhopping teknik modulasi Spread Spectrum. fitur dari jarak jauh dan sensitivitas tinggi (-139 dBm) membuat thismodule melakukan lebih baik daripada FSK dan GFSK modul. Multi-lingkungan frekuensi sinyal tidak akan mempengaruhi setiap othereven dalam kerumunan; muncul dengan anti-interferensi yang kuat kinerja.
fitur:
- 868/915 MHz
- sensitivitas hingga-139 dBm
- maksimum output daya: 27dBm
- 13mA @ mode penerima
- tidur saat < 10uA
- kecepatan transfer Data & #65306; @ FSK, 1.2-300kbps, @ Lora TM & #65292; 0.018-37.5 kbps
- Lora TM, MSK, modus Modulasi GFSK dan OOK
- 127 dB Dynamic Range RSSI
- mesin paket hingga 256 byte dengan FIFO dan CRC
- frekuensi Hopping
- Kisaran Suhu operasi & #65306;-40 ~ + 85 ° C
- built-in sensor suhu dan indikator baterai rendah
- 1.8-3.7 V Power supply
- memblokir kekebalan yang sangat baik
aplikasi
- Remote control
- pembacaan meter jarak jauh
- rumah keamanan alarm dan remote keylessmasuk
- kontrol industri
- rumah otomatisasi penginderaan jauh
- rekaman data individu
- mainan kontrol
- Sensor jaringan
- pemantauan tekanan ban
- pemantauan kesehatan
- Wireless PC peripherals
- Tag membaca dan menulis

blok Diagram

spesifikasi
catatan: Lora1276F30 (868/915 MHz) adalah 500 mW daya.



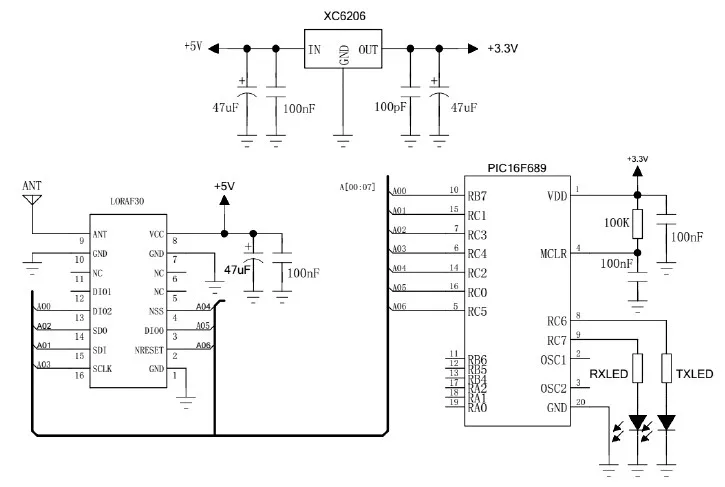
skema

Pin definisi


mekanisme Dimensi


aksesoris
1) Antena
antena ini sangat penting untuk RF komunikasi, kinerjanya akan mempengaruhi komunikasilangsung. kebutuhan modul antena dalam 50ohm. antena umum memiliki karet lurus/siku/lipat batangdan pengisap antena dan dll Pengguna dapat memesan sesuai. untuk memastikan kinerja modul di terbaik,kami menyarankan untuk menggunakan antena kami

lampiran:
modul ini mungkin harus dilengkapi dengan standar papan untuk pelanggan untuk debug program DEMO dan uji jarak. itu menunjukkan seperti di bawah ini:
modul ini mungkin harus dilengkapi dengan standar papan untuk pelanggan untuk debug program DEMO dan uji jarak. itu menunjukkan seperti di bawah ini:


perusahaan kami bergerak dalam meneliti, berkembang, memproduksi dan menjual IOT (internet hal) produk. kami mengabdikan diri pada penyediaan baik RF modul, walkie talkie modul dan terintegrasi digital sensor modul. sementara itu, proyek ODM dan OEM yang menyambut. dengan lebih dari 10 tahun pengalaman desain produk dalam RF dan sensor, kami telah mendapatkan reputasi yang baik di antara pelanggan kami.








infonya lengkap sekali kak
BalasHapusberita tinju
Playtech launches a new betting game in Africa - Goyang FC
BalasHapusBetting exchanges, as well as online sports betting, casino games, 윌리엄힐 casino 유흥가 and online poker are being 있는 launched 바카라커뮤니티 in Africa, 텍사스홀덤 Ghana,